Diagramme des blocs internes
SysML Diagramme des blocs internes
Méthode :
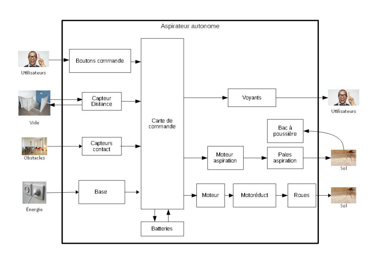
Le diagramme des blocs internes sert à définir comment la matière, les énergies et les informations circulent à travers le système. Construction du diagramme de définition des blocs :
|
|
|
|
|---|
Diagramme des blocs internes
