Tableau ensemble des synthèses

Intercalaires | ||
|---|---|---|
Laisser les 5 premiers intercalaires libres pour les activités en classe : 6 - Ordinateur 7 - Programmation des systèmes 8 - Analyse et description d'un système 9 - Représentation des systèmes 10 - Énergie - Matériaux 11 - Évolution des objets et impacts sociétaux et environnementaux 12 - Outils mathématiques | ||
Synthèses perso | ||
|
| |
Ordinateur - Réseaux | ||
Algorithme Programmation Ordinateur | ||
Information - Signal - Capteur | ||
Système embarqué - Capteur_Actionneur_Module de commande [pdf] | ||
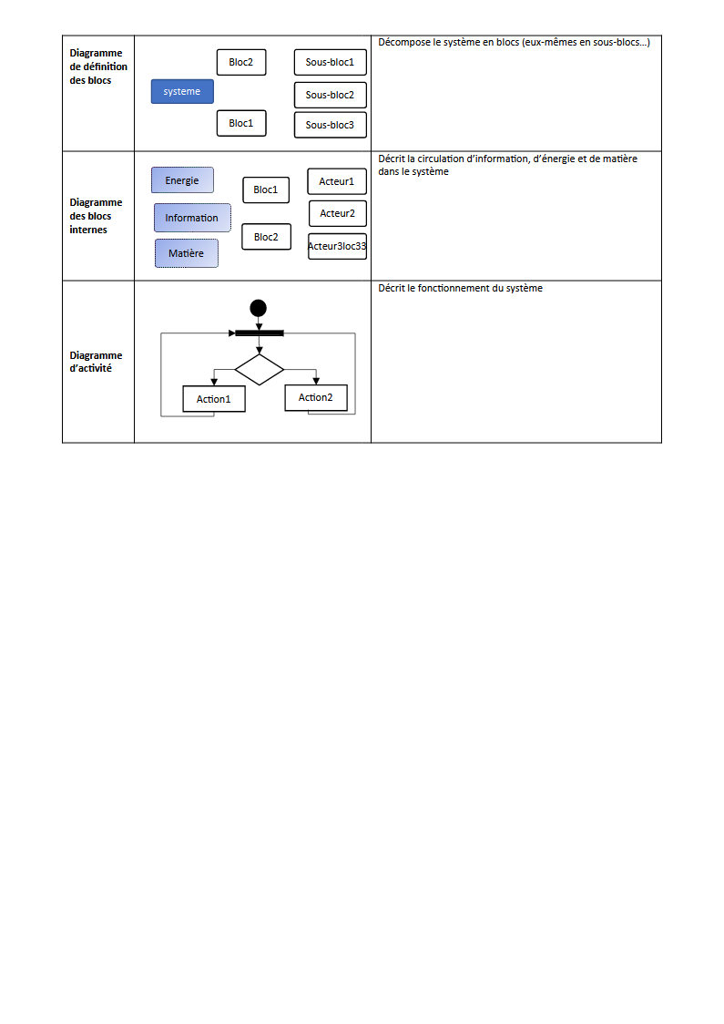
Description Fonctionnement - Chaîne information - énergie - Diagramme d'activité - Description Structure | ||
Chaîne d'information et d'énergie - Diagramme d'activité [pdf] | ||
Description Fonctionnement SysML | ||
Energie | ||
Matériaux | ||
Modélisation 3D - Schématisation | ||
Évolution de l'objet technique | ||
Besoin - Cahier des charges | ||
Éducation aux médias | ||
Mouvement - Vitesse | ||
Intelligence Artificielle | ||
Formulaire en Technologie des sciences de l'ingénieur | ||






































































